
da 2 a 5 assi di modelli complessi nel settore degli utensili, degli stampi e delle matrici.




WORKNC è il sistema CAD CAM del gruppo Hexagon progettato specificamente per il mondo della stampistica e della fresatura di superfici complesse.
Grazie alla sua elevata compatibilità con i principali formati CAD (STEP, IGES, Parasolid e altri formati nativi), garantisce un’importazione precisa e affidabile dei modelli 3D, riducendo al minimo problematiche di compatibilità e gestione dei dati tecnici.
Questo significa meno tempo perso nella preparazione delle geometrie e più efficienza nella fase di programmazione CAM.
Punti di forza WORKNC
✔ Automazione avanzata dei percorsi utensile
✔ Eccellenza nella lavorazione di superfici complesse
✔ Compatibilità CAD neutrale e ampia importazione formati
✔ Programmazione completa da 2 a 5 assi
✔ Prevenzione collisioni e simulazione integrata
✔ Interfaccia intuitiva e curva di apprendimento rapida
✔ Riduzione dei tempi ciclo e aumento della produttività
✔ Specializzazione consolidata nel settore stampi e tooling
Auton Sistemi, azienda costituita da tecnici e commerciali con esperienza trentennale nel mondo degli stampi, è in grado, di garantire ai clienti assistenza e formazione sul software WORKNC.
✔ Il nostro personale tecnico è composto da stampisti con pluriennale esperienza
✔ Personalizziamo e sviluppiamo Post Processor accurati
✔ Organizziamo corsi di formazione WORKNC
✔ Assistenza e manutenzione eccellenti
✔ Rivenditore autorizzato HEXAGON sempre aggiornato sulle ultime novità
# WorkNC Italia # Software WorkNC # CAD CAM WorkNC # Hexagon WorkNC # Auton Sistemi
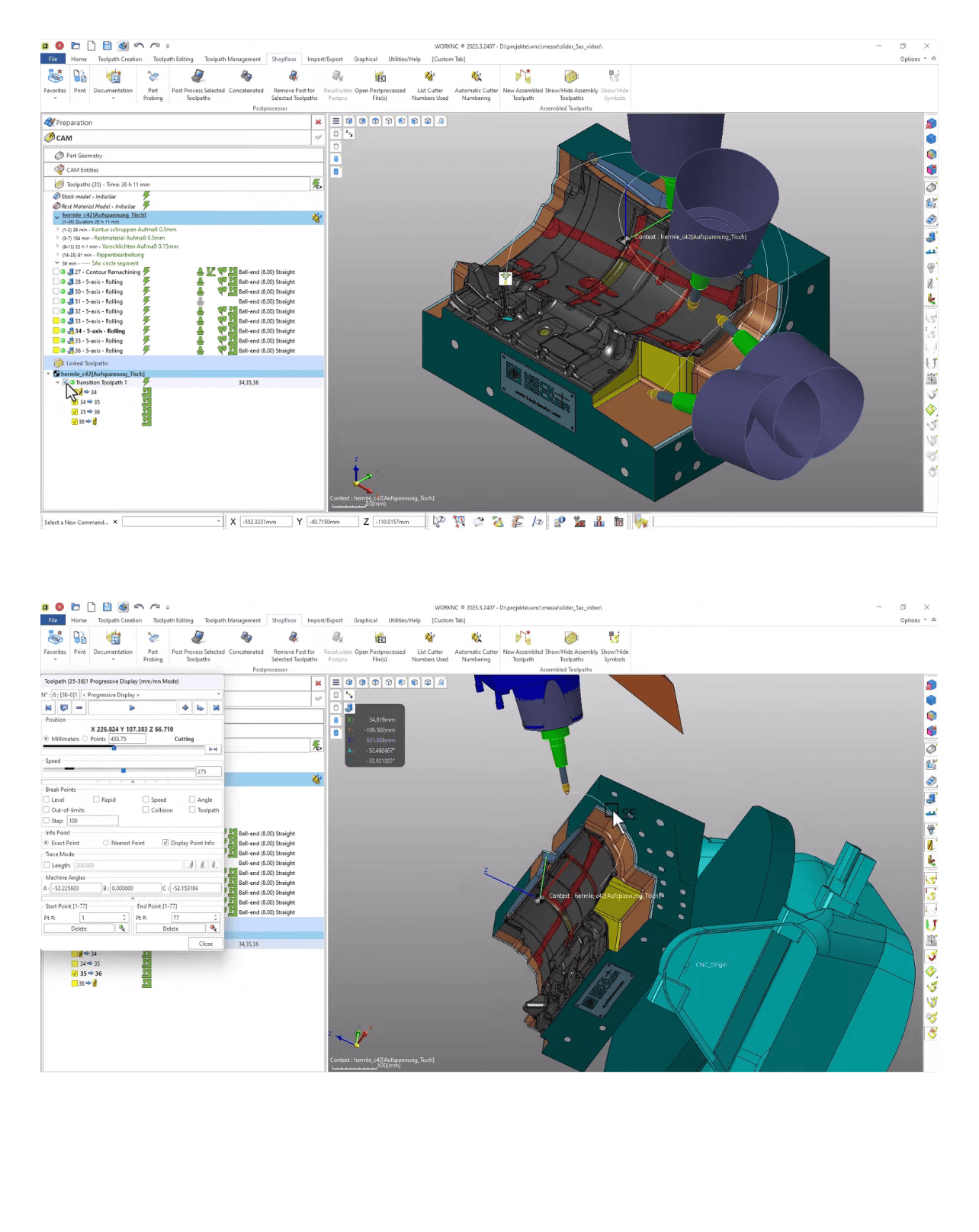
WORKNC genera automaticamente toolpath ottimizzati per fresatura 2D, 3D, 3+2 e 5 assi continuo, riducendo i tempi di programmazione CAM e aumentando la standardizzazione dei processi.
Progettato per il settore mold & die, è ideale per la lavorazione di stampi plastica, elettrodi, cavità e superfici tridimensionali complesse.
Un unico ambiente CAD CAM per fresatura 2.5D, 3 assi, 3+2 e 5 assi continuo, con strategie dedicate per giranti, palette, lame e componenti aerospace.
Strategie di sgrossatura e finitura ottimizzate permettono una rimozione materiale più efficiente, migliorando produttività e qualità superficiale.
Simulazione completa con verifica cinematica macchina e prevenzione collisioni, per lavorazioni più sicure e protette.
Importazione affidabile di file STEP, IGES, Parasolid e altri formati nativi, riducendo problemi di conversione e perdita dati.
Con moduli come AUTO 5, permette di convertire percorsi 3 assi in 5 assi continuo, aumentando rigidità utensile e riducendo lavorazioni secondarie.
Meno setup, meno riposizionamenti, meno elettrodi e maggiore completamento pezzo in un’unica presa.
9. Riduzione dei tempi di programmazione CAM
Grazie all’automazione delle strategie di lavorazione e alla gestione intelligente delle feature, il sistema riduce significativamente il tempo necessario per preparare i programmi CNC, migliorando l’efficienza dell’ufficio tecnico.
WORKNC Viewer è un’applicazione destinata all’officina che consente di visualizzare, analizzare e simulare i percorsi utensile generati dal software CAM WORKNC senza dover avere una licenza completa di programmazione. È pensato principalmente per operatori macchina, responsabili di produzione e personale di officina che devono verificare i programmi prima dell’esecuzione sul centro CNC.
Shop Floor Editor consente agli operatori CNC di inviare lavori pre-programmati direttamente in officina.
WorkNC 2D è la soluzione CAM dedicata alla programmazione delle lavorazioni di fresatura 2D e 2.5D, progettata per garantire precisione, affidabilità e ottimizzazione dei tempi ciclo su centri di lavoro CNC.
Il modulo integra in un unico ambiente tutte le funzionalità necessarie per la sgrossatura 2D, la gestione dei percorsi utensile su profili e superfici, e la programmazione automatica delle operazioni di foratura, offrendo un flusso di lavoro rapido e strutturato.
Grazie alla sua struttura, WorkNC 2D rappresenta una soluzione ideale per officine meccaniche, stampisti e aziende di subfornitura che vogliono ottimizzare le lavorazioni CNC 2D e 2.5 assi, riducendo tempi di programmazione e aumentando la sicurezza del processo.
La licenza WORKNC 2DP è la soluzione CAM dedicata alla fresatura posizionale 3+2 assi, ideale per realizzare componenti meccanici complessi con precisione elevata, mantenendo semplicità operativa e rapidità di programmazione.
Questo modulo consente di generare percorsi utensile inclinati (3+2) bloccando l’utensile in una determinata posizione angolare e sfruttando tutte le strategie di lavorazione 2D su piani inclinati. È la soluzione perfetta per officine che lavorano su centri di lavoro a 4 e 5 assi in modalità posizionata.
WORKNC 3X è la soluzione CAM dedicata alla fresatura CNC a 3 assi, progettata per garantire precisione, affidabilità e continuità di processo dalla sgrossatura alla finitura.
Il sistema permette di personalizzare workflow e livelli di automazione, adattandosi sia a officine meccaniche sia a stampisti che necessitano di una programmazione CAM solida, veloce e sicura.
WORKNC 3XP amplia le funzionalità della versione 3X, offrendo maggiore potenza di calcolo e capacità multiasse, senza perdere la semplicità operativa che contraddistingue l’ambiente WorkNC.
È la soluzione ideale per aziende che vogliono passare dalla fresatura tradizionale a 3 assi alla programmazione 3+2 assi posizionata, aumentando produttività e flessibilità senza dover adottare immediatamente il 5 assi continuo.
La licenza WORKNC Full 3X rappresenta la soluzione CAM completa per la fresatura 3D ad alte prestazioni, progettata per aumentare produttività, qualità superficiale e controllo del processo.
Pensata per stampisti e aziende che lavorano particolari tridimensionali complessi, offre l’intera gamma di strategie di lavorazione 3D disponibili in WORKNC, consentendo al programmatore di scegliere il ciclo più efficace per ogni geometria.
Grazie a strategie specialistiche di sgrossatura e finitura, permette di ridurre i tempi ciclo, migliorare la finitura superficiale e massimizzare l’efficienza macchina, dentro e fuori dall’officina.
WORKNC AUTO 5 rappresenta una delle innovazioni più evolute nel mondo della fresatura CNC 5 assi continuo.
Il modulo consente di trasformare automaticamente percorsi utensile 3 assi esistenti in percorsi 5 assi continui, tenendo conto della cinematica reale del centro di lavoro selezionato.
In pratica, permette di sfruttare la potenza del 5 assi senza dover riprogrammare completamente il pezzo.
Il modulo WORKNC 5X è la soluzione avanzata per la programmazione CNC 5 assi continuo, pensata per aziende che lavorano superfici complesse, componenti aerospaziali, stampi e particolari ad alta precisione.
Grazie a un ambiente di lavoro potente ma intuitivo, permette di generare automaticamente percorsi utensile 5 assi sicuri ed efficienti, con controllo collisioni integrato e simulazione completa del processo.
La programmazione multiasse diventa così più veloce, più affidabile e perfettamente controllata, anche su geometrie tridimensionali complesse.
Il traduttore integrato di WORKNC è perfetto per l’utilizzo di WORKNC con file CAD nativi di altri sistemi CAD.
WORKNC include i formati di file neutri più diffusi, come Parasolid, SOLIDWORKS®, VISI, IGES, STEP e STL. Continuamente sviluppati per fornire un livello ottimale di prestazioni e affidabilità, i traduttori diretti di WORKNC possono essere utilizzati per aprire un’ampia gamma di file CAD nativi.