ZW3D

ZW3D

Una soluzione CAD/CAM e CAE all-in-one che unisce modellazione parametrica, gestione assiemi, simulazione e lavorazioni in un unico ambiente, riducendo tempi di sviluppo e costi di produzione

Desktop ZW3D 3D CAD Auton Sistemi

Progettazione, simulazione e produzione in un’unica piattaforma software

ZW3D è una soluzione CAD/CAE/CAM completa che unifica progettazione, simulazione e produzione in un unico ambiente integrato. È pensata per ingegneri e aziende manifatturiere che vogliono ridurre i tempi di sviluppo prodotto, migliorare la qualità dei modelli e mantenere il pieno controllo dell’intero ciclo di vita del prodotto, dalla prima idea fino alla produzione.

Grazie a un set di funzionalità CAD di livello industriale, ZW3D rappresenta un’alternativa concreta e sostenibile ai sistemi CAD/CAM tradizionali, garantendo continuità dei dati, stabilità operativa e un’esperienza d’uso immediata anche per team che provengono da altri software.

d71f85b9 e411 4aca 893a 7a18cfd8b372

Un’unica soluzione CAx per tutto il ciclo di sviluppo prodotto

ZW3D accompagna l’azienda in ogni fase del processo di sviluppo, integrando progettazione 3D, assiemi, disegni 2D, simulazione strutturale e lavorazioni CAM nello stesso ambiente. Tutti i dati rimangono coerenti e collegati, eliminando passaggi ridondanti, conversioni inutili e rischi di errore.

Il risultato è un flusso di lavoro continuo che accelera lo sviluppo, semplifica la collaborazione tra ufficio tecnico e produzione e migliora la qualità finale del prodotto.

VISI 5 ASSI CAD CAM 2 scaled

Progettazione di parti e assiemi orientata alla produzione

ZW3D mette a disposizione strumenti avanzati di modellazione parametrica, diretta e superficiale, consentendo di creare e modificare parti complesse con rapidità e precisione. La combinazione di diversi metodi di modellazione offre la massima libertà progettuale, permettendo di intervenire rapidamente anche su geometrie importate o legacy.

La gestione degli assiemi è fluida e stabile anche su progetti di grandi dimensioni, mentre la messa in tavola 2D è completamente integrata e sempre aggiornata rispetto al modello 3D.

VISI 5 ASSI CAD CAM 3 scaled

Simulazione integrata per ridurre tempi e costi di sviluppo

ZW3D include strumenti di simulazione strutturale che permettono di valutare il comportamento del prodotto già in fase di progettazione.

Questo approccio consente di ottimizzare le prestazioni, ridurre il numero di prototipi fisici e anticipare eventuali criticità, accorciando in modo significativo il time-to-market. Migliorando qualità, costi e affidabilità. Garantendo maggiore controllo sull’intero ciclo di sviluppo prodotto. Favorendo decisioni progettuali più consapevoli, una migliore collaborazione tra ufficio tecnico e produzione e una gestione più efficiente delle risorse aziendali disponibili. Con risultati più competitivi e sostenibili nel tempo.

ZW3D CAD CAM 2.5 ASSI

CAM integrato per una continuità totale tra ufficio tecnico e officina

La componente CAM di ZW3D consente di passare dalla progettazione alla produzione senza interruzioni. I percorsi utensile sono basati direttamente sul modello CAD, garantendo coerenza dei dati e riducendo i tempi di preparazione alla lavorazione.

La possibilità di gestire progettazione, disegni, simulazione e lavorazioni nello stesso file semplifica il controllo del progetto e migliora l’efficienza complessiva del reparto tecnico.

50f12725e503d78688713871d2081bad 1

Compatibilità totale con i dati esistenti

ZW3D supporta un’ampia gamma di formati CAD nativi e standard, consentendo l’integrazione immediata dei dati provenienti da altri sistemi. Le geometrie importate mantengono attributi, stati di visualizzazione e informazioni di prodotto, con strumenti automatici di riparazione che riducono drasticamente le attività manuali.

Questo rende ZW3D ideale anche per aziende che vogliono valorizzare il proprio archivio storico di progetti senza doverli ricostruire.

51a5c0c0 e2c3 46c5 8034 f8cc59e0af03

Una piattaforma solida per il tuo ufficio tecnico

ZW3D è progettato per supportare la standardizzazione dei processi di progettazione, l’automazione delle attività ripetitive e la creazione di sistemi parametrici riutilizzabili. Questo consente alle aziende di aumentare la produttività, migliorare la qualità dei progetti e costruire un sistema R&D scalabile nel tempo.

Grazie a strumenti avanzati di modellazione parametrica e alla possibilità di definire regole e template progettuali, ZW3D permette di ridurre gli errori, velocizzare lo sviluppo dei nuovi prodotti e rendere più efficiente la collaborazione tra i diversi reparti tecnici. Le conoscenze progettuali possono essere strutturate e integrate direttamente nei modelli, trasformandosi in un patrimonio aziendale riutilizzabile e facilmente aggiornabile.

In questo modo le aziende possono affrontare con maggiore efficacia progetti complessi, ridurre i tempi di sviluppo e mantenere elevati standard qualitativi, rendendo il processo di progettazione più solido, ripetibile e orientato all’innovazione.

Novità ZW3D 2026

50f12725e503d78688713871d2081bad

Conversione dei Parametri Ottimizzata con il traduttore IPX 2.0

Conversione parametrica fluida e piena compatibilità con le principali soluzioni CAD 3D, ora con una mappatura delle funzionalità notevolmente migliorata per parti, assiemi e disegni.

1dd2d12ef62750e5d47011ac7b4f69fe

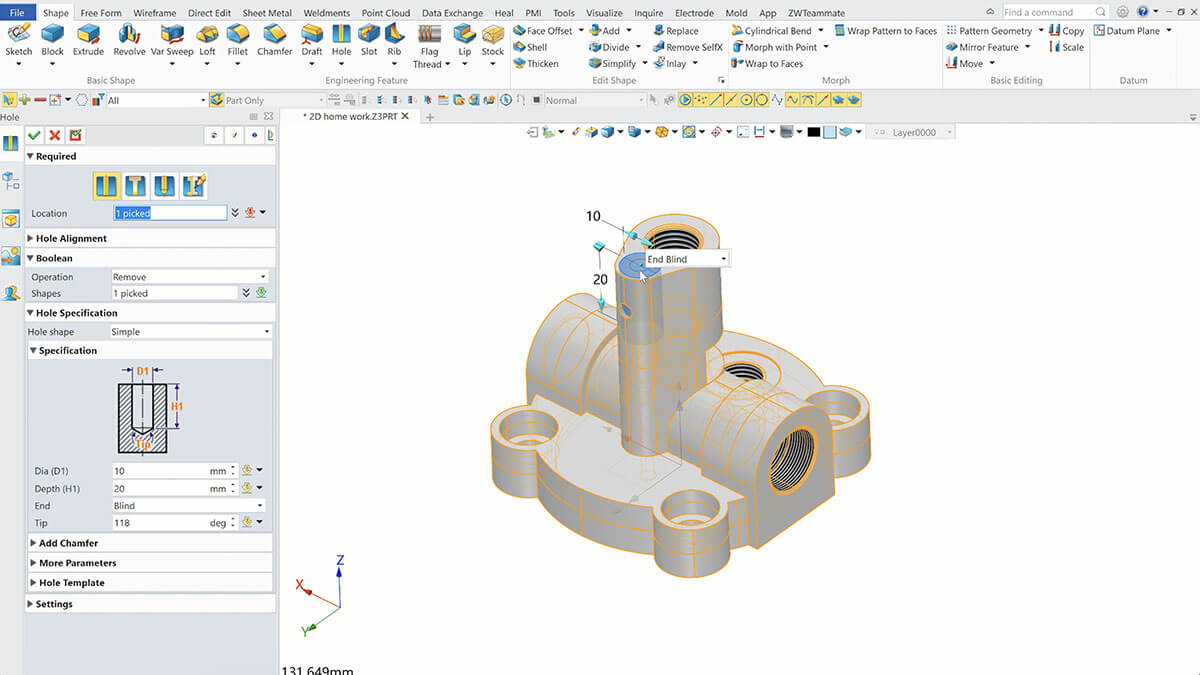
Strumenti per la progettazione meccanica strutturale

ZW3D 2026 introduce strumenti ottimizzati per: filettature parametriche, asolature, sfiati tecnici, elementi strutturali per macchinari.

Risultato: maggiore velocità nella creazione di componenti meccanici complessi.

3d8d1a05be107a5f3900366294476230

Conversione avanzata di modelli in lamiera

Trasforma geometrie complesse in componenti in lamiera mantenendo:
Struttura del modello originale, riconoscimento feature, compatibilità con file di terze parti, ideale per carpenteria e macchine industriali.

af7193d51d9d5d0a07f792a91d760fcd

Suggerimento automatico dei vincoli

Il sistema riconosce gli oggetti selezionati e propone i vincoli più adatti, velocizzando l’assemblaggio e riducendo errori di accoppiamento.

b94d6b2e31c6abc6c78c87e3845695d4

Riutilizzo componenti standard ottimizzato

Duplica componenti multipli mantenendo vincoli e relazioni parametriche, migliorando l’efficienza nei progetti ripetitivi o modulari.

51a2a1ef044bd434cfc72943795e0f26

Aggiornamenti  Associativi per Sincronizzare i Disegni 2D con i Modelli 3D

Collega senza ostacoli i modelli 3D ai disegni ZWCAD in DWG/DXF con aggiornamenti associativi in tempo reale, riducendo al minimo l’annotazione e la creazione di disegni ridondanti.

e1e78119e700841a9b77175a3c91a372

Generazione automatica tavole per lamiera

Creazione rapida di tavole tecniche con quotatura automatica e gestione viste in un solo clic.

cd570710145dfbcfda0afe15dcf97b87

PDM integrato con ZWTeammate

Gestione centralizzata di: Versioni,Revisioni,Condivisione progetti,Flussi approvativi,Migliora la collaborazione tra ufficio tecnico e produzione.

4a442f30ee657aabdb113e64324ef092

Micro-Pannello Intelligente per Modifiche Parametriche Rapide

Modifica i parametri direttamente nell’area grafica

ZW3D 2026 introduce un nuovo micro-pannello contestuale che consente di intervenire sui parametri principali senza cambiare ambiente o aprire finestre aggiuntive.

07e693583b0ca9a62a2b2ea65ca1aba3

Proiezioni 2D accelerate e maggiore efficienza operativa

Le nuove ottimizzazioni consentono di generare viste e proiezioni 2D fino al 60% più rapidamente.

Il risultato: tavole tecniche prodotte in meno tempo, maggiore coerenza tra modello 3D e documentazione, riduzione errori di aggiornamento, fondamentale per ambienti produttivi con flussi rapidi tra ufficio tecnico e officina.

9e7889e6566eca609afe455fdad4208f

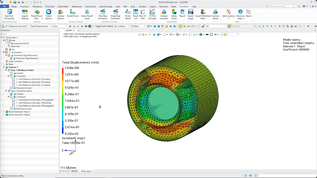
Analisi di materiali iperelastici

ZW3D 2026 introduce strumenti specifici per la simulazione di componenti in gomma e materiali deformabili.

Applicazioni tipiche: tenute e guarnizioni,valvole industriali
componenti elastomerici,consente analisi più accurate del comportamento sotto carico

9c1a700c17c5a80f811a9f2010c07b65

Simulazione fluidodinamica completamente integrata

La simulazione CFD è ora parte integrante del flusso di progettazione, permettendo analisi di flussi e scambi termici in:

Macchinari industriali,settore automotive,elettronica,energia e impiantistica,applicazioni medicali,un unico ambiente per progettazione e validazione tecnica.

ZW3D

ZW3D 2026 Trial Version

Accedi alla versione di prova e valuta le prestazioni di ZW3D 2026, la soluzione CAD/CAM integrata per progettazione, modellazione solida e lavorazioni CNC.
Verifica direttamente sul tuo flusso di lavoro la velocità e l’efficienza del sistema.

ZW3D 2026 Trial Version 

Accedi alla versione di prova e valuta le prestazioni di ZW3D 2026, la soluzione CAD/CAM integrata per progettazione, modellazione solida e lavorazioni CNC.
Verifica direttamente sul tuo flusso di lavoro la velocità e l’efficienza del sistema.

VISI 5 ASSI CAD CAM 9 scaled
Reseller

ZW3D con Auton Sistemi

Auton Sistemi affianca le aziende nell’adozione di ZW3D, offrendo consulenza tecnica, formazione e integrazione con i flussi CAD/CAM esistenti. L’obiettivo è trasformare ZW3D in uno strumento strategico, capace di migliorare l’efficienza dell’ufficio tecnico e creare un collegamento reale tra progettazione e produzione.

Attraverso un approccio consulenziale e una profonda conoscenza dei processi industriali, supportiamo le aziende nella configurazione del software in funzione delle specifiche esigenze operative. Dalla definizione dei metodi di lavoro alla creazione di template e librerie parametriche, accompagniamo i team tecnici nella costruzione di un ambiente di progettazione strutturato, efficiente e facilmente scalabile nel tempo.

 

Versione entry-level dedicata alla progettazione CAD di base.

Apertura file multi-CAD (STEP, IGES, Parasolid, DWG/DXF, STL…)
Apertura e modifica diretta CATIA, NX, Creo,SolidWorks

  • Schizzi 2D/3D
  • Disegni 2D
  • Librerie standard
  • Interfaccia stampa 3D

Versione CAD completa per progettazione meccanica.

  • Modellazione solida e superfici completa
  • Comandi dedicati alla lamiera
  • Assiemi completi
  • PMI
  • Data healing & riparazione geometrica
  • Libreria TraceParts
  • Disegni 2D avanzati

Versione CAD evoluta

Include tutto Standard 

  • Maggiori funzionalità di modellazione ibrida
  • Migliore gestione superfici 
  • Più controllo nella modifica diretta

Soluzione CAD + CAM integrata.

Include:

  • CAD completo
  • CAM 2 e 3 assi
  • Migliore verifica solida
  • Maggiore integrazione tra progettazione e produzione

Include tutto Professional +

  • Supporto completo moduli specialistici
  • Maggiore compatibilità con add-on
  • Preparata per estensioni 4 e 5 assi
  • Maggiore apertura a simulazioni strutturali